- Hakkımızda
- Bölümler
- Personel
-
Öğrenci
- Öğrenci El Kitabı
- Öğrenci Bilgi Sistemi
- Eğitim Süreci Ve Sınavların Başarı Notuna Etki Oranları
- Kayıt İşlemleri
- Ders Programı
- Hazırlık Programları
- Sınav Programı
- Sınav Örnekleri
- Akademik Takvim
- Ders Bilgi Paketi
- Ders İzlenceleri
- Ozyd Ders Bilgi Paketi
- Sınav Kuralları
- Öğrenci Formlar
- Öğrenci No / E-posta Sorgulama
- Öğrenci Memnuniyet Anketleri
- Değişim Programları
- Öğrenci Kulüpleri
- Uzaktan Eğitim
-
Kalite
-
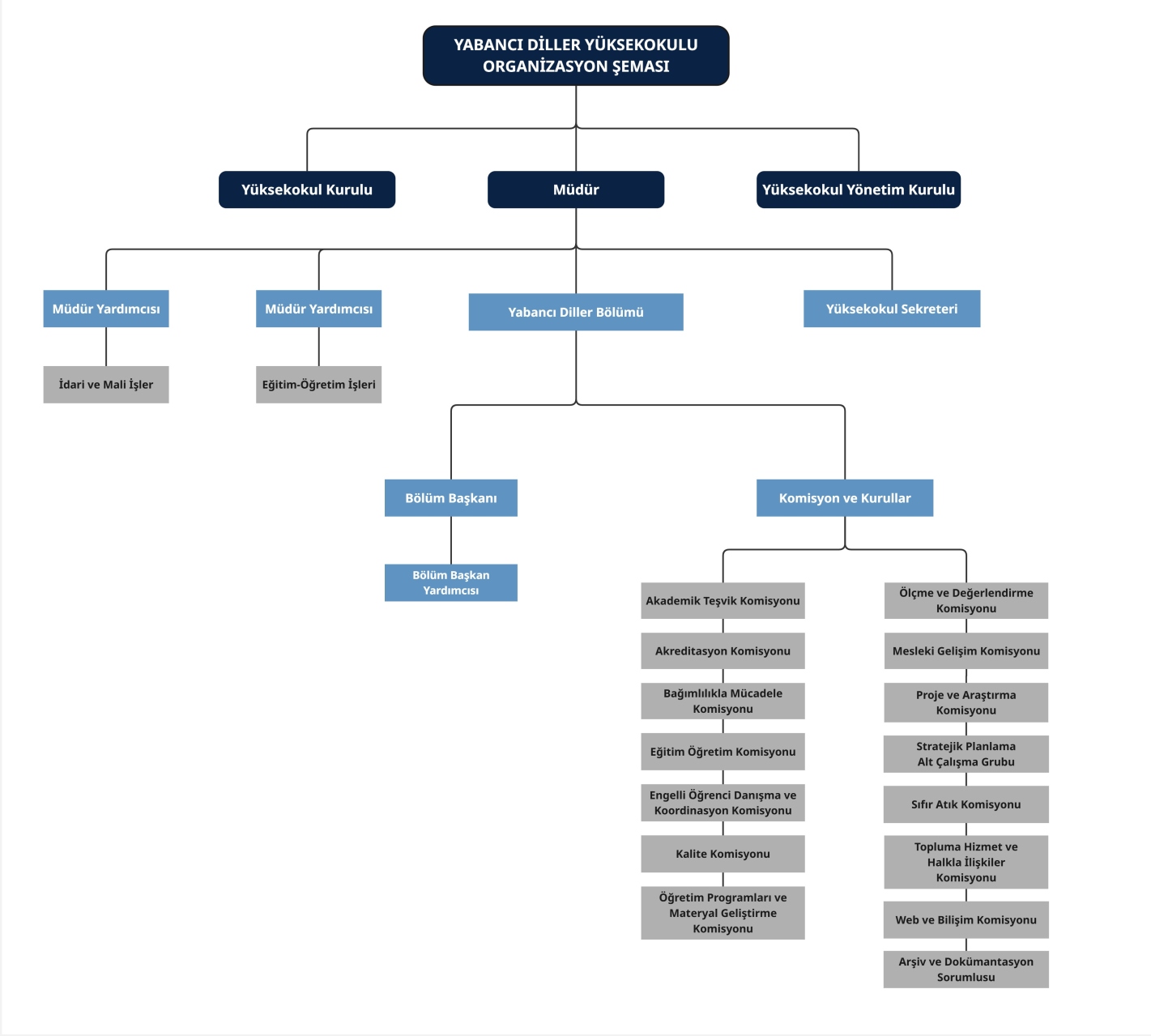
Komisyonlar Ve Kurullar
- Akademik Teşvik Komisyonu
- Akreditasyon Komisyonu
- Bağımlılıkla Mücadele Komisyonu
- Eğitim Öğretim Komisyonu
- Engelli Öğrenci Danışma Ve Koordinasyon Komisyonu
- Kalite Komisyonu
- Öğretim Programları Ve Materyal Geliştirme Komisyonu
- Ölçme Ve Değerlendirme Komisyonu
- Mesleki Gelişim Komisyonu
- Proje Ve Araştırma Komisyonu
- Stratejik Planlama Alt Çalışma Komisyonu
- Sıfır Atık Komisyonu
- Topluma Hizmet Ve Halkla İlişkiler Komisyonu
- Web Ve Bilişim Komisyonu
- Arşiv Ve Dökümantasyon Sorumlusu
- Kamu Kurumu Tütün Denetçiliği
- Aile Çalışmaları Koordinatörlüğü Temsilcisi
- Öğrenci Temsilcisi
- Kalite Politikamız
- Formlar
- İç Ve Dış Paydaşlar
- İş Akışları
- Raporlar
- Görev Tanımları
- Hassas Görevler
- Kvkk Aydınlatma Metni
- Pukö Döngüleri
-
Komisyonlar Ve Kurullar
- Mevzuat
- İç Kontrol
- Faydalı Linkler
- Mezun
- Sss
- İletişim









